RDB 和 AOF 持久化各有利弊,RDB 可能会导致一定时间内的数据丢失,而 AOF 由于文件较大则会影响 Redis 的启动速度,为了能同时使用 RDB 和 AOF 各种的优点,Redis 4.0 之后新增了混合持久化的方式。
在开启混合持久化的情况下,AOF 重写时会把 Redis 的持久化数据,以 RDB 的格式写入到 AOF 文件的开头,之后的数据再以 AOF 的格式化追加的文件的末尾。
混合持久化的数据存储结构如下图所示: 
查询是否开启混合持久化可以使用 config get aof-use-rdb-preamble 命令,执行结果如下图所示:
其中 yes 表示已经开启混合持久化,no
表示关闭,Redis 5.0 默认值为 yes。 如果是其他版本的 Redis
首先需要检查一下,是否已经开启了混合持久化,如果关闭的情况下,可以通过以下两种方式开启:
使用命令 config set aof-use-rdb-preamble yes 执行结果如下图所示: 
小贴士:命令行设置配置的缺点是重启 Redis 服务之后,设置的配置就会失效。
在 Redis 的根路径下找到 redis.conf 文件,把配置文件中的 aof-use-rdb-preamble
no 改为 aof-use-rdb-preamble yes 如下图所示: 
当在混合持久化关闭的情况下,使用 bgrewriteaof 触发 AOF 文件重写之后,查看
appendonly.aof 文件的持久化日志,如下图所示:
可以看出,当混合持久化关闭的情况下
AOF 持久化文件存储的为标准的 AOF 格式的文件。 当混合持久化开启的模式下,使用 bgrewriteaof
命令触发 AOF 文件重写,得到 appendonly.aof 的文件内容如下图所示:
可以看出 appendonly.aof
文件存储的内容是 REDIS 开头的 RDB 格式的内容,并非为 AOF 格式的日志。
混合持久化的数据恢复和 AOF 持久化过程是一样的,只需要把 appendonly.aof 放到 Redis 的根目录,在
Redis 启动时,只要开启了 AOF 持久化,Redis 就会自动加载并恢复数据。 Redis 启动信息如下图所示:
可以看出 Redis 在服务器初始化的时候加载了
AOF 文件的内容。
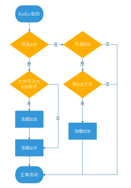
混合持久化的加载流程如下:
AOF 加载流程图如下图所示:
2)源码解析
Redis 判断 AOF 文件的开头是否是 RDB 格式的,是通过关键字 REDIS 判断的,RDB
文件的开头一定是 REDIS 关键字开头的,判断源码在 Redis 的 src/aof.c
中,核心代码如下所示:
char sig[5]; /* "REDIS" */
if (fread(sig,1,5,fp) != 5 || memcmp(sig,"REDIS",5) != 0) {
// AOF 文件开头非 RDB 格式,非混合持久化文件
if (fseek(fp,0,SEEK_SET) == -1) goto readerr;
} else {
/* RDB preamble. Pass loading the RDB functions. */
rio rdb;
serverLog(LL_NOTICE,"Reading RDB preamble from AOF file...");
if (fseek(fp,0,SEEK_SET) == -1) goto readerr;
rioInitWithFile(&rdb,fp);
// AOF 文件开头是 RDB 格式,先加载 RDB 再加载 AOF
if (rdbLoadRio(&rdb,NULL,1) != C_OK) {
serverLog(LL_WARNING,"Error reading the RDB preamble of the AOF file, AOF loading aborted");
goto readerr;
} else {
serverLog(LL_NOTICE,"Reading the remaining AOF tail...");
}
}
// 加载 AOF 格式的数据
可以看出 Redis 是通过判断 AOF 文件的开头是否是 REDIS 关键字,来确定此文件是否为混合持久化文件的。
小贴士:AOF 格式的开头是 *,而 RDB 格式的开头是 REDIS。
混合持久化优点:
混合持久化缺点:
持久化虽然保证了数据不丢失,但同时拖慢了 Redis 的运行速度,那怎么更合理的使用 Redis 的持久化功能呢? Redis 持久化的最佳实践可从以下几个方面考虑。
使用者可根据实际的业务情况考虑,如果对数据的丢失不敏感的情况下,可考虑关闭 Redis 的持久化,这样所以的键值操作都在内存中,就可以保证最高效率的运行 Redis 了。 持久化关闭操作:
config set save ""config set appendonly no使用主从部署,一台用于响应主业务,一台用于数据持久化,这样就可能让 Redis 更加高效的运行。
混合持久化结合了 RDB 和 AOF 的优点,Redis 5.0 默认是开启的。
Redis 对 CPU 的要求并不高,反而是对内存和磁盘的要求很高,因为 Redis 大部分时候都在做读写操作,使用更多的内存和更快的磁盘,对 Redis 性能的提高非常有帮助。
参考&鸣谢 https://redis.io/topics/persistence https://blog.csdn.net/qq_36318234/article/details/79994133 https://www.cnblogs.com/wdliu/p/9377278.html